新聞資訊
推薦新聞
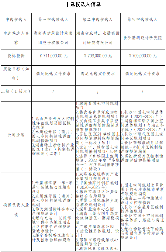
衡陽紡織機械廠地塊產業策劃和城市更新規劃編制公開比選中選候選人公示
發布: 2025-12-12 10:00:56



比 選人:衡陽市國有資產投資控股集團有限公司
地 址:衡陽市高新產業技術開發區(西二環)11號3樓313室
聯 系 人:王先生
電 話:0734-8828282
監管部門:衡陽市國有資產投資控股集團有限公司綜合管理部
地 址:衡陽市高新產業技術開發區(西二環)11號1棟3樓301室
聯 系 人:鄧先生
電 話:0734-8888071
監督單位:中共衡陽市國有資產投資控股集團有限公司紀律檢查委員會
地 址:衡陽市高新產業技術開發區(西二環)11號1棟2樓208室
聯 系 人:張女士、劉先生
電 話:0734-8888393
地 址:湖南省衡陽市高新區華新大道11號 E-MAIL:hxgtbgs@163.com TEL:+86 (734) 882 8281
